DBG · Promoting young researchers

Franziska Obert (Christian-Albrechts-Universität zu Kiel)

Franziska Obert's Master thesis was awarded with the Prize for the Best Plant Science Master Thesis, which was carried out at Christian-Albrechts-Universität zu Kiel in the year 2024 with the title:

Translocation of cytosolic malate dehydrogenases from Arabidopsis thaliana upon abiotic stress

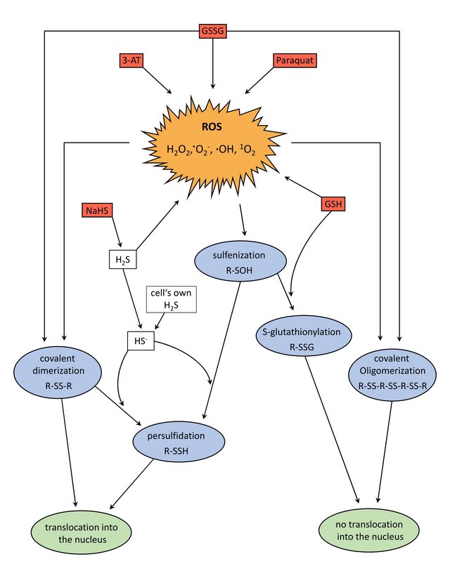
During redox stress, cytosolic malate dehydrogenases from Arabidopsis thaliana translocate into the nucleus, where they perform a moonlighting function, thereby influencing the regulation of the redox state of the cell.

Malate dehydrogenases are particularly known for catalyzing the reversible conversion of L-malate to oxaloacetate. However, current research indicates that these enzymes can also perform moonlighting functions in the nucleus.

In this work, plasmids were generated to express fusion proteins of the three cytosolic malate dehydrogenases and a fluorophore in protoplasts of A. thaliana. This allowed the determination of the subcellular localization of the respective enzymes by fluorescence microscopy and the observation of translocation under the influence of abiotic stress induced by treatment with redox-active chemicals. To test whether a moonlighting function exists in the interaction with the transcription factor SOG1, experiments were performed using bimolecular fluorescence complementation.

It was shown that cytosolic malate dehydrogenases of A. thaliana are localized in the cytosol under normal conditions and undergo translocation into the nucleus upon treatment with various redox-active chemicals. Furthermore, an interaction of cytosolic malate dehydrogenase 2 with the transcription factor SOG1 was detected for the first time. SOG1 plays an important role in the cell's response to stress and, for example, initiates DNA repair or apoptotic processes. The results suggest that cytosolic malate dehydrogenases serve as sensors for the perception of fluctuations in redox homeostasis in plants. It is likely that conserved cysteine residues of cytosolic malate dehydrogenases, which can undergo different post-translational modifications depending on the redox state of the cell, play a crucial role.

___

Franziska Obert conducted this work at the Botanical Institute of Christian-Albrechts-Universität zu Kiel in the working group of Prof. Dr. Jennifer Selinski.

Hypothetical model for the influence of redox-active chemicals on the translocation of cytosolic malate dehydrogenases from Arabidopsis thaliana. Graph: Obert